Trong khi đối thủ của bạn đang tự động hóa quy trình để giao hàng nhanh hơn, giảm 80% sai sót và cắt giảm chi phí vận hành, thì doanh nghiệp của bạn có đang “chảy máu” lợi nhuận mỗi ngày vì những nút thắt cổ chai vô hình không? Đó là lúc câu hỏi “Workflow là gì” không còn là một thuật ngữ quản trị, mà đã trở thành chìa khóa sống còn. Đừng để doanh nghiệp mình bị bỏ lại phía sau. Bài viết này từ CEO360 không chỉ định nghĩa workflow, mà sẽ vạch ra lộ trình chiến lược giúp các nhà lãnh đạo biến quy trình rối rắm thành một cỗ máy vận hành tinh gọn, sẵn sàng bứt phá và mở rộng quy mô trong năm 2026.
Workflow là gì?
Workflow (quy trình công việc) là một chuỗi các bước công việc được sắp xếp theo trình tự logic nhất định, trong đó mỗi bước đều có đầu vào, đầu ra và người chịu trách nhiệm cụ thể. Nếu ví doanh nghiệp như một dòng sông, thì workflow chính là lòng sông được đào đắp khéo léo, giúp dòng nước chảy mạnh mẽ và hiệu quả nhất.
Về mặt kỹ thuật, workflow bao gồm ba thành phần cốt lõi:
- Nhiệm vụ (Tasks): Các công việc cụ thể cần hoàn thành
- Người thực hiện (Actors): Cá nhân hoặc bộ phận chịu trách nhiệm
- Quy tắc chuyển giao (Rules): Điều kiện để chuyển từ bước này sang bước khác
Điểm khác biệt lớn nhất giữa workflow và quy trình truyền thống nằm ở tính tự động hóa và khả năng theo dõi. Trong khi quy trình truyền thống thường dựa vào giấy tờ và giao tiếp thủ công, workflow hiện đại được số hóa, cho phép theo dõi tiến độ theo thời gian thực và tự động chuyển công việc đến người phụ trách tiếp theo.
Phân biệt workflow với các khái niệm khác
| Khái niệm | Đặc điểm | Ví dụ |
| Workflow | Chuỗi công việc có điểm đầu/cuối rõ ràng, có thể tự động hóa | Quy trình duyệt hóa đơn |
| Quy trình | Khái niệm rộng hơn, bao gồm nhiều workflow | Quy trình quản lý bán hàng |
| SOP (Standard Operating Procedure) | Tài liệu hướng dẫn chi tiết cách thực hiện từng bước | Hướng dẫn sử dụng máy photocopy |
Vai trò của workflow là gì trong doanh nghiệp?
Sau khi đã hiểu rõ workflow là gì, câu hỏi tiếp theo mà nhiều nhà quản lý đặt ra là: Vai trò của workflow là vì và tại sao doanh nghiệp cần nó? Câu trả lời nằm ở những lợi ích vượt trội mà nó mang lại.
Giảm thời gian xử lý công việc lên đến 40%
Theo nghiên cứu của McKinsey, các doanh nghiệp áp dụng workflow có thể giảm thời gian xử lý công việc từ 30-40%. Thay vì phải liên tục hỏi “công việc này đến đâu rồi?”, hệ thống workflow tự động cập nhật trạng thái và nhắc nhở người liên quan.
Ví dụ thực tế: Một công ty xuất nhập khẩu tại TP.HCM đã rút ngắn thời gian xử lý đơn hàng từ 5 ngày xuống còn 3 ngày nhờ áp dụng workflow tự động cho quy trình duyệt đơn hàng, kiểm tra hàng tồn kho và xuất hóa đơn.
Tăng tính minh bạch và trách nhiệm giải trình
Workflow giống như một “camera hành trình” ghi lại toàn bộ quá trình xử lý công việc. Mỗi nhân viên đều biết rõ trách nhiệm của mình, và nhà quản lý có thể xác định chính xác điểm nghẽn nằm ở đâu.
Điều này đặc biệt quan trọng với các doanh nghiệp có nhiều phòng ban phối hợp. Khi một công việc bị chậm, thay vì “đổ lỗi” cho nhau, hệ thống workflow sẽ cho thấy chính xác khâu nào đang gặp vấn đề.
Cắt giảm chi phí vận hành không cần thiết
Khi quy trình được chuẩn hóa, doanh nghiệp có thể phát hiện và loại bỏ các bước thừa, các công việc trùng lặp. Một nghiên cứu của Gartner chỉ ra rằng các doanh nghiệp có thể tiết kiệm 20-30% chi phí vận hành nhờ tối ưu hóa workflow.
Nâng cao khả năng mở rộng quy mô
Khi doanh nghiệp phát triển, việc quản lý theo kiểu “nhớ trong đầu” sẽ không còn khả thi. Workflow được chuẩn hóa giúp doanh nghiệp dễ dàng nhân rộng quy trình, đào tạo nhân viên mới và mở rộng hoạt động mà không lo mất kiểm soát.

Các loại workflow phổ biến trong doanh nghiệp
Workflow tuần tự
Đây là loại workflow đơn giản nhất, trong đó các công việc được thực hiện theo thứ tự cố định từ A → B → C. Phù hợp với các quy trình có tính chất tuyến tính như quy trình duyệt nghỉ phép, quy trình mua hàng cơ bản.
Ví dụ: Quy trình duyệt đơn nghỉ phép
- Nhân viên nộp đơn → Trưởng phòng duyệt → Phòng nhân sự cập nhật → Hoàn tất
Workflow song song
Trong loại này, nhiều công việc có thể được thực hiện đồng thời, giúp tiết kiệm thời gian. Thích hợp cho các dự án phức tạp có nhiều bộ phận cùng tham gia.
Ví dụ: Quy trình ra mắt sản phẩm mới
- Marketing chuẩn bị chiến dịch + Sản xuất chuẩn bị hàng hóa + Kinh doanh liên hệ đối tác → Tổng hợp và triển khai
Workflow có điều kiện
Loại workflow này có các nhánh rẽ dựa trên điều kiện cụ thể. Nếu điều kiện A đúng thì đi theo hướng X, nếu sai thì đi theo hướng Y.
Ví dụ: Quy trình xử lý đơn hàng
- Nếu giá trị đơn hàng lớn hơn 50 triệu → Cần giám đốc duyệt
- Nếu giá trị đơn hàng bé hơn 50 triệu → Trưởng phòng duy
Các thành phần cốt lõi của một workflow là gì?
Một workflow hoàn chỉnh cần có 5 yếu tố:
Trigger (Điểm khởi đầu)
Đây là sự kiện hoặc điều kiện kích hoạt toàn bộ workflow. Trigger có thể là một hành động cụ thể như khách hàng gửi đơn hàng, nhân viên nộp đơn xin nghỉ phép, hoặc một thời điểm cố định như cuối tháng để lập báo cáo tài chính. Việc xác định rõ trigger giúp đảm bảo workflow bắt đầu đúng thời điểm và không bị bỏ sót.
Tasks (Công việc cụ thể)
Mỗi workflow bao gồm một loạt các nhiệm vụ hoặc hành động cần được thực hiện. Các nhiệm vụ này phải được mô tả rõ ràng, bao gồm nội dung công việc và kết quả mong đợi. Ví dụ, trong quy trình xử lý đơn hàng, các nhiệm vụ có thể là kiểm tra tồn kho, đóng gói sản phẩm, và gửi email xác nhận cho khách hàng.
Rules (Quy tắc điều kiện)
Đây là các điều kiện hoặc tiêu chí quyết định hướng đi của workflow. Rules giúp xác định khi nào một nhiệm vụ được hoàn thành và chuyển sang bước tiếp theo, hoặc nếu có ngoại lệ thì xử lý ra sao. Chẳng hạn, nếu giá trị đơn hàng vượt quá 10 triệu đồng, quy trình yêu cầu phê duyệt từ giám đốc trước khi tiếp tục.
Actors (Người thực hiện)
Mọi workflow đều cần xác định rõ ai chịu trách nhiệm cho từng nhiệm vụ. Actors có thể là cá nhân, nhóm, hoặc thậm chí là hệ thống tự động (như phần mềm). Ví dụ, trong quy trình duyệt hóa đơn, nhân viên kế toán nhập liệu, trưởng phòng phê duyệt, và hệ thống tự động gửi thông báo đến các bên liên quan.
Output (Kết quả đầu ra)
Thành phần cuối cùng nhưng không kém quan trọng, output là sản phẩm hoặc kết quả mà workflow hướng tới. Output có thể là một tài liệu hoàn chỉnh (như hợp đồng đã ký), một trạng thái được cập nhật (như đơn hàng đã giao), hoặc một thông báo xác nhận. Xác định rõ output giúp đánh giá hiệu quả của workflow và đảm bảo mục tiêu cuối cùng được hoàn thành.
Các bước xây dựng workflow hiệu quả cho doanh nghiệp

Bước 1: Xác định mục tiêu và phạm vi quy trình
Trước khi bắt đầu, cần trả lời rõ ràng các câu hỏi:
- Quy trình này giải quyết vấn đề gì?
- Điểm bắt đầu và kết thúc ở đâu?
- Ai là người liên quan?
Ví dụ: Với quy trình chăm sóc khách hàng sau bán, mục tiêu là “đảm bảo 90% khách hàng hài lòng trong vòng 24 giờ sau khi mua hàng”, phạm vi từ lúc khách nhận hàng đến khi hoàn tất khảo sát.
Bước 2: Phân tích và lập danh sách công việc chi tiết
Liệt kê tất cả các công việc cần thực hiện, không bỏ sót bất kỳ bước nào. Nên tổ chức họp với các bộ phận liên quan để thu thập thông tin đầy đủ.
Kỹ thuật hữu ích: Sử dụng phương pháp 5W1H (What, Who, When, Where, Why, How) để phân tích từng công việc.
Bước 3: Xác định vai trò và phân công trách nhiệm
Mỗi công việc cần có người chịu trách nhiệm chính (Responsible), người phê duyệt (Accountable), người tư vấn (Consulted) và người được thông báo (Informed) mô hình RACI.
| Công việc | Responsible | Accountable | Consulted | Informed |
| Tiếp nhận đơn hàng | Nhân viên kinh doanh | Trưởng phòng kinh doanh | Phòng kho | Phòng kế toán |
| Kiểm tra hàng tồn | Nhân viên kho | Trưởng phòng kho | Kinh doanh |
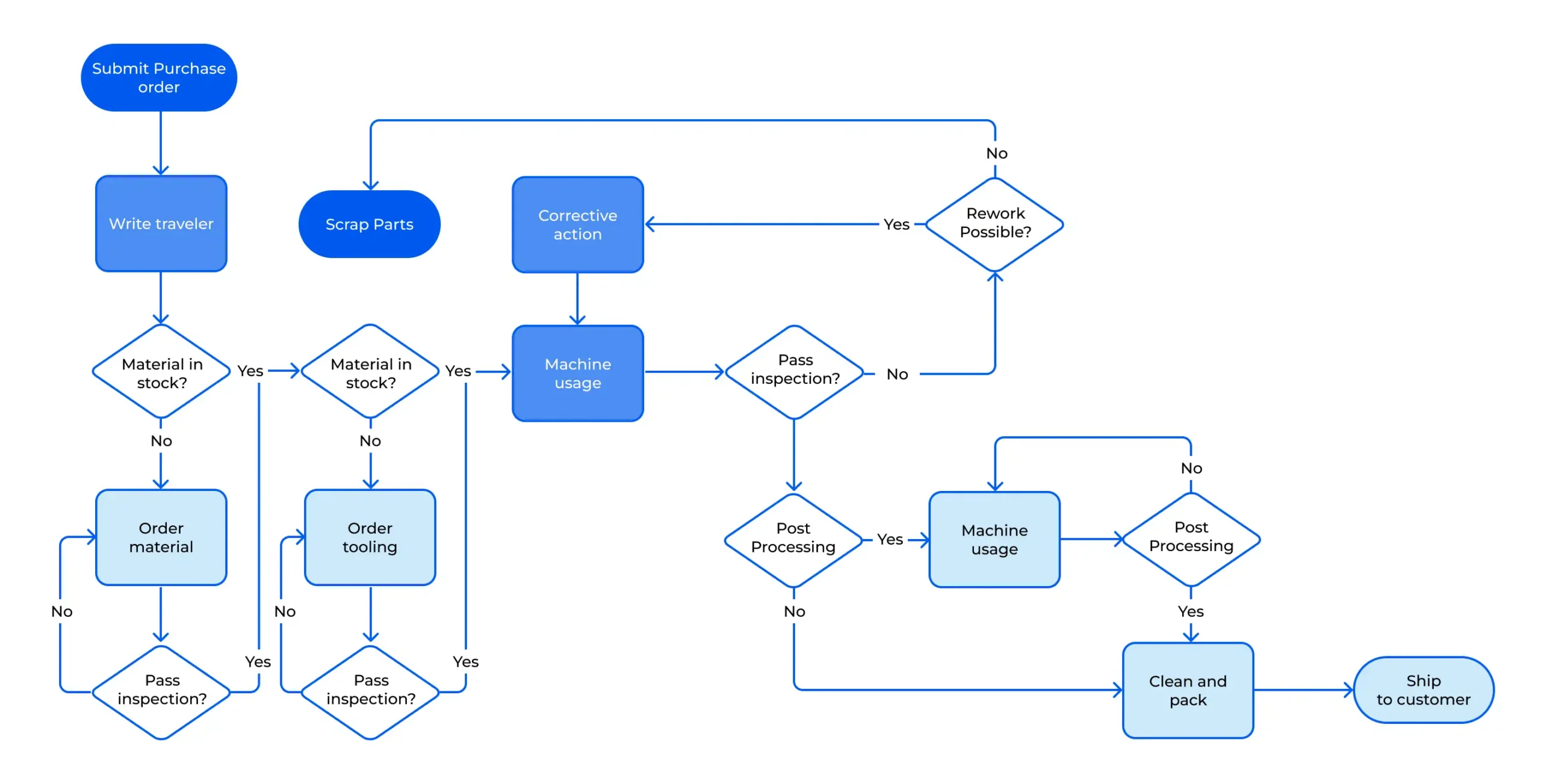
Bước 4: Thiết kế sơ đồ workflow trực quan
Sử dụng các ký hiệu chuẩn để vẽ sơ đồ:
- Hình oval: Điểm bắt đầu/kết thúc
- Hình chữ nhật: Công việc/nhiệm vụ
- Hình thoi: Điểm quyết định (có/không)
- Mũi tên: Hướng di chuyển
Sơ đồ cần đơn giản, dễ hiểu, tránh quá phức tạp khiến người xem bối rối.
Bước 5: Loại bỏ các bước thừa và tối ưu hóa
Đặt câu hỏi cho mỗi bước: “Bước này có thực sự cần thiết không?”, “Có thể tự động hóa được không?”, “Có thể gộp với bước khác không?”.
Nguyên tắc vàng: Nếu một bước không tạo ra giá trị trực tiếp cho khách hàng hoặc không bắt buộc về mặt pháp lý, hãy cân nhắc loại bỏ.
Bước 6: Thử nghiệm và điều chỉnh
Trước khi triển khai rộng rãi, nên chạy thử workflow với một nhóm nhỏ trong 2-4 tuần. Thu thập phản hồi và điều chỉnh những điểm chưa hợp lý.
Các chỉ số cần theo dõi trong giai đoạn thử nghiệm:
- Thời gian hoàn thành trung bình
- Số lần công việc bị trả lại
- Mức độ hài lòng của người thực hiện
Bước 7: Triển khai và đào tạo nhân viên
Tổ chức các buổi đào tạo để nhân viên hiểu rõ workflow mới. Cung cấp tài liệu hướng dẫn chi tiết và kênh hỗ trợ khi gặp vấn đề.
Lưu ý: Workflow không phải là “bất biến”. Cần xem xét và cải tiến định kỳ (3-6 tháng/lần) để đảm bảo luôn phù hợp với thực tế hoạt động.
Các công cụ và công cụ phần mềm hỗ trợ xây dựng workflow là gì?
Tiêu chí lựa chọn công cụ
- Khi lựa chọn công cụ hỗ trợ workflow, doanh nghiệp cần cân nhắc:
- Tính dễ sử dụng: Giao diện thân thiện, không cần đào tạo phức tạp
- Khả năng tùy biến: Có thể điều chỉnh theo đặc thù doanh nghiệp
- Tích hợp: Kết nối được với các phần mềm khác đang sử dụng
- Chi phí: Phù hợp với ngân sách và quy mô
- Hỗ trợ tiếng Việt: Quan trọng với doanh nghiệp Việt Nam
Các giải pháp phổ biến trên thị trường
Công cụ vẽ sơ đồ workflow:
- Lucidchart: Chuyên nghiệp, nhiều mẫu có sẵn
- Draw.io: Miễn phí, phù hợp doanh nghiệp nhỏ
- Miro: Tốt cho làm việc nhóm, brainstorming
Phần mềm quản lý workflow:
- Trello: Đơn giản, trực quan, phù hợp quy trình cơ bản
- Asana: Mạnh về quản lý dự án và workflow phức tạp
- Monday.com: Linh hoạt, nhiều tính năng tự động hóa
Giải pháp Việt Nam: Các doanh nghiệp trong nước cũng đang phát triển nhiều công cụ phù hợp với thị trường Việt, có hỗ trợ tiếng Việt và giá cả cạnh tranh.
Xu hướng số hóa workflow năm 2026
Năm 2026, các xu hướng nổi bật trong quản lý workflow bao gồm:
- AI và Machine Learning: Tự động phân loại công việc, dự đoán thời gian hoàn thành
- Low-code/No-code: Cho phép người không biết lập trình cũng có thể xây dựng workflow
- Tích hợp đa nền tảng: Kết nối liền mạch giữa email, chat, CRM
- Phân tích dữ liệu nâng cao: Cung cấp insight sâu về hiệu suất quy trình
Những sai lầm thường gặp khi triển khai workflow là gì?
Thiết kế quá phức tạp, khó áp dụng
Nhiều doanh nghiệp mắc phải sai lầm khi cố gắng xây dựng workflow “hoàn hảo” ngay từ đầu, dẫn đến quy trình quá phức tạp, nhiều bước không cần thiết. Kết quả là nhân viên cảm thấy rối rắm và không tuân thủ.
Giải pháp: Bắt đầu đơn giản, sau đó dần dần bổ sung. Nguyên tắc “80/20” tập trung vào 20% công việc tạo ra 80% giá trị trước.
Thiếu sự tham gia của nhân viên thực thi
Khi workflow được thiết kế hoàn toàn bởi ban lãnh đạo mà không lắng nghe ý kiến của người thực thi, thường sẽ thiếu tính thực tế và gặp phải sự phản kháng khi triển khai.
Giải pháp: Mời đại diện các bộ phận tham gia từ giai đoạn thiết kế, tổ chức workshop để thu thập ý kiến.
Không đo lường và cải tiến liên tục
Một số doanh nghiệp sau khi triển khai workflow thì “bỏ quên”, không theo dõi hiệu quả và điều chỉnh. Điều này khiến workflow dần trở nên lỗi thời và không còn phù hợp.
Giải pháp: Thiết lập các KPI cụ thể (thời gian xử lý, tỷ lệ hoàn thành đúng hạn, mức độ hài lòng) và xem xét định kỳ.
Bỏ qua giai đoạn đào tạo và hướng dẫn
Nhiều doanh nghiệp cho rằng workflow “đơn giản, ai cũng hiểu” nên không đầu tư vào đào tạo. Thực tế, mỗi người có cách hiểu khác nhau, dẫn đến thực hiện không đồng nhất.
Giải pháp: Tổ chức đào tạo chính thức, cung cấp tài liệu hướng dẫn chi tiết, video demo, và có kênh hỗ trợ khi gặp vấn đề.
Các ví dụ về workflow là gì?
Workflow tuyển dụng nhân sự (phòng nhân sự)
Tình huống thực tế: Yêu cầu tuyển dụng gửi qua Zalo, hồ sơ ứng viên lưu trữ rải rác, các bên liên tục phải hỏi nhau về tiến độ.
Mục tiêu của workflow: Chuẩn hóa quy trình, cải thiện trải nghiệm ứng viên và không bỏ sót nhân tài.
Luồng công việc chi tiết:
- Khởi tạo yêu cầu: Trưởng bộ phận điền thông tin vào form tuyển dụng chuẩn hóa.
- Phê duyệt yêu cầu: Hệ thống tự động chuyển yêu cầu đến cấp quản lý để duyệt
online. - Đăng tin và thu hút: HR nhận nhiệm vụ và đăng tin, hồ sơ tự động đổ về một nơi.
- Sàng lọc và phỏng vấn: HR sàng lọc, hệ thống tự động gửi mail mời phỏng vấn.
- Mời nhận việc và chào đón: HR gửi thư mời từ mẫu có sẵn. Khi ứng viên xác nhận, workflow tự động kích hoạt quy trình onboarding.
Lợi ích: Rút ngắn 30% thời gian tuyển dụng, tăng tính chuyên nghiệp, minh bạch 100%.
Workflow xử lý đơn hàng (Phối hợp nhiều phòng ban)

Tình huống thực tế: Kinh doanh nhận đơn qua điện thoại, gọi cho kho hỏi hàng, kế toán phải đi hỏi lại thông tin để xuất hóa đơn.
Mục tiêu của workflow: Đảm bảo 100% đơn hàng được xử lý nhanh chóng, chính xác.
Luồng công việc chi tiết:
- Tạo Đơn hàng: Kinh doanh nhập đơn hàng vào phần mềm.
- Xác nhận Đơn hàng: Hệ thống tự động kiểm tra tồn kho. Nếu đủ hàng, tự động tạo
- phiếu xuất kho và gửi mail xác nhận cho khách.
- Chuẩn bị & Giao hàng: Kho nhận phiếu, soạn hàng và cập nhật trạng thái “Sẵn sàng giao”.
- Xuất Hóa đơn: Kế toán nhận thông báo và xuất hóa đơn điện tử.
- Hoàn tất: Hệ thống tự động cập nhật trạng thái “Hoàn thành” khi giao hàng thành công.
Lợi ích: Giảm 95% sai sót, tăng tốc độ xử lý đơn hàng lên 50%, kiểm soát tồn kho chính xác.
Các câu hỏi thường gặp về workflow
1. Sự khác biệt giữa quy trình và workflow là gì?
Workflow là một phần của quy trình, tập trung vào chuỗi công việc cụ thể có điểm đầu/cuối rõ ràng. Quy trình là khái niệm rộng hơn, bao gồm nhiều workflow và các hoạt động hỗ trợ khác.
2. Doanh nghiệp nhỏ có cần workflow không?
Có. Ngay cả doanh nghiệp 5-10 người cũng nên có workflow cơ bản để tránh lộn xộn khi mở rộng. Bắt đầu từ các quy trình đơn giản như duyệt đơn nghỉ phép, xử lý đơn hàng.
3. Mất bao lâu để xây dựng workflow?
Tùy độ phức tạp. Workflow đơn giản có thể hoàn thành trong 1-2 tuần. Workflow phức tạp, liên quan nhiều phòng ban có thể mất 1-3 tháng, bao gồm cả thời gian thí điểm và điều chỉnh.
4. Chi phí triển khai workflow là bao nhiêu?
- Workflow thủ công: Gần như miễn phí, chỉ tốn thời gian nhân sự.
- Workflow tự động: Từ 2-10 triệu/tháng tùy phần mềm và số người dùng. Một số công cụ có gói miễn phí cho doanh nghiệp nhỏ.
5. Cách đo lường hiệu quả workflow là gì?
Theo dõi các KPI:
- Cycle time: Thời gian hoàn thành một workflow
- Throughput: Số lượng workflow hoàn thành/ngày
- Error rate: Tỷ lệ lỗi phát sinh
- Employee satisfaction: Mức độ hài lòng của nhân viên
Kết luận
Câu hỏi Workflow là gì không chỉ là về một thuật ngữ quản trị, mà là về việc tìm kiếm một phương pháp vận hành thông minh, tinh gọn và hiệu quả hơn. Khi quy trình được chuẩn hóa và tối ưu, doanh nghiệp có thể giải phóng nguồn lực khỏi các công việc lặp đi lặp lại, tập trung vào đổi mới, sáng tạo và phục vụ khách hàng tốt hơn. Bắt đầu xây dựng workflow ngay hôm nay chính là bước đi chiến lược giúp doanh nghiệp tăng trưởng mạnh mẽ và sẵn sàng cho những thách thức của tương lai.
